• Text Resize
    A+ A A-
  • Intellectual Property बौद्धिक संपदा
logo
  • About Us
  • e-Services
  • FAQs
  • Contact Us
IP BRICS
logo
  • Home
  • Patents
    • About Us
      • History of Indian Patent System
      • Jurisdiction
      • Vision and Mission
      • Organisation Structure
      • Message from CGPTDM
    • Before You Apply
      • Basics of Patents
      • Filing Process (step by step)
      • Public Search
      • Forms & Official Fees
    • E-Services
      • Comprehensive e-Filing Services
      • Track Status
      • Dynamic Utilities / Legal Proceeding / Hearing Stage / Status
      • Cause List
      • Controller’s Decision
    • Publications
      • Patent Information and Records
      • Roll of Scientific Advisers
      • Archive
        • Other Publications
        • Report of Technical Expert Group on Patent Law Issues
        • Patents granted for drugs (2016-2019)
    • Resources
      • Acts
      • Rules
      • Guidelines
      • Manuals
      • Journals
    • Administration
      • Service Matters
    • E-Citizen
      • Startups Intellectual Property Protection (SIPP)
      • List of IP Mitras (Patent Facilitators) under SIPP Scheme
      • Electronic Register of Patent Agents
      • FAQs
    • PCT-ISA/IPEA
  • Designs
    • About Us
      • Introduction/History of Designs
      • Office Locations & Jurisdiction
      • Vision and Mission
      • Organisation Structure
      • Message from CGPTDM
    • Before You Apply
      • Basics of Designs
      • Design Application Workflow
      • Filing Process (Step-by-Step)
      • Search Existing Designs
      • Search Goods & Services Classification
      • Forms & Official Fees
    • Apply
      • Comprehensive e-Filing Services
      • Legal Aid: Facilitators – Designs
    • Track / Proceedings
      • Track Application Status
    • Administration
    • Publications
      • List of well known Designs
      • Design Journal
    • Resources
      • Acts
      • Rules
      • Manual
      • Guidelines
  • Trade Marks
    • About Us
      • About Trade Marks Registry
      • Office Locations & Jurisdiction
      • Vision and Mission
      • Organisation Structure
      • Message from CGPTDM
    • Before You Apply
      • Basics of Trademarks
      • Trademark Application Workflow
      • Filing Process (Step-by-Step)
      • Search Existing Trademarks
      • Search Goods & Services Classification
      • Forms & Official Fees
      • Legal Aid: Facilitators – TMR
    • Apply
      • Comprehensive e-Filing Services
    • Track Proceedings
      • Track Application Status
      • Hearing Cause Lists
      • Dynamic Hearing Cause Lists
      • Virtual Hearing Rooms
      • Other Dynamic Utilities
      • Nodal Offices for Legal Certificate
    • Administration
      • Roster: Group A
      • Roster: Group B (Gazetted)
      • Roster: Group B and C
      • Reservation Roster (1997–2013)
      • Recruitment Rules
      • Roster of Group D / MTS
      • Seniority List of Officers
    • Publications
      • List of well known Trade Marks
      • TMR Journals
      • Trade Mark Agent Exam & Results
      • International Non-Proprietary Names
    • Resources
      • Acts
      • Rules
      • Manual
      • Guidelines
  • Geographical Indications
    • About Us
      • Background of Geographical Indication
      • Office Jurisdiction
      • Vision and Mission
      • Organization Structure
      • Message from CGPDTM
      • Contact and Support
    • Before You Apply
      • Geographical Indications: An Introduction
      • Application Filing Guidelines
      • Filing Process (Step-by-Step)
      • Classification of Goods
      • Forms
      • Fees
      • FAQ
    • Track Application
      • Application Status
      • List of Registered Geographical Indications and Authorised Users
        • List of Registered Geographical Indications
        • List of Authorised Users
    • Publications
      • Geographical Indication Journal
    • Resources
      • Acts
      • Rules
      • Manual
      • Guidelines
  • Copyright
    • About Us
      • Introduction / Journey of Copyright Registry
      • Establishment of Copyright Office & Location
      • Organisational Structure
      • Policy & Programs
      • Achievements
    • Basics of Copyright
      • Basic of Copyright About
      • Copyright Application Workflow
      • Filing Process (Step-by-Step)
      • Check List
      • Forms & Official Fees
      • Copyright Societies
      • FAQs
    • Apply
      • E-Filing Services
    • Track / Proceedings
      • Track Application Status
      • Deficiency in Applications
      • Fresh Application for Objection
      • Objected Applications List
      • Work Awaited Applications
      • Hearing Notice & Orders
      • Search TM-C
      • Search Work
      • Dashboard
    • Publications
      • Month-wise Applications
      • E-Register
      • Expunged ROC
      • Notices
        • Public Notice
        • Society Notice
        • Miscellaneous Notice
        • Cancellation / Rectification Petition
        • Notices and Stay Orders by Courts
      • IPR Chairs
      • Archives
    • Resources
      • Acts
      • Rules
      • Manuals
  • SICLDR
    • Home
    • About Us
      • SICLD Act
      • Objectives
      • Functions
      • Who's Who
      • Policy & Programs
      • Vision
      • Mission
    • Before you Apply
      • Introduction
      • Integrated Circuits and Layout Designs
      • Protection of Layout Designs
      • Rationale for Protection
      • Sui Generis Nature of Protection
    • Apply / Oppose
      • Procedure
      • portal
    • Resources
      • Acts & Rules
      • Forms
    • Publications
      • Journal
      • Certificate issued
      • Notifications
    • e-citizen
      • FAQs
      • Contacts and Help
  • RGNIIPM
    • About Us
      • About Us
      • Vision and Mission
    • Quick Information
      • Quick Information
      • Guide Map to RGNIIPM
      • Information Booklet
      • IP Awareness
      • E-Citizen
        • Right to Information Act
      • Roster of Employees
    • Training and Courses
      • International Training Programs
        • WIPO India Examiner training
        • WIPO India Summer school
      • Training
        • Online Courses
        • Public Training Schedule
        • Workshops on Request
    • Contact Us
    • Joint-Workshops
  • International Cooperation
    • About Us
    • Bilateral Cooperation
      • Status of MoUs and Work Plans
      • Activities & Engagements
    • WIPO Cooperation
      • WIPO India Action Plan
      • Activities & Engagements
    • IP BRICS
      • About IP BRICS
    • Foreign meetings
      • Disclosure of foreign meetings
    • Gallery / Media
    • Contact Us
  • Patents
    • About Us
      • History of Indian Patent System
      • Jurisdiction
      • Vision and Mission
      • Organisation Structure
      • Message from CGPTDM
    • Before You Apply
      • Basics of Patents
      • Filing Process (step by step)
      • Public Search
      • Forms & Official Fees
    • E-Services
      • Comprehensive e-Filing Services
      • Track Status
      • Dynamic Utilities / Legal Proceeding / Hearing Stage / Status
      • Cause List
      • Controller’s Decision
    • Publications
      • Patent Information and Records
      • Roll of Scientific Advisers
      • Archive
        • Other Publications
        • Report of Technical Expert Group on Patent Law Issues
        • Patents granted for drugs (2016-2019)
    • Resources
      • Acts
      • Rules
      • Guidelines
      • Manuals
      • Journals
    • Administration
      • Service Matters
    • E-Citizen
      • Startups Intellectual Property Protection (SIPP)
      • List of IP Mitras (Patent Facilitators) under SIPP Scheme
      • Electronic Register of Patent Agents
      • FAQs
    • PCT-ISA/IPEA
  • Designs
    • About Us
      • Introduction/History of Designs
      • Office Locations & Jurisdiction
      • Vision and Mission
      • Organisation Structure
      • Message from CGPTDM
    • Before You Apply
      • Basics of Designs
      • Design Application Workflow
      • Filing Process (Step-by-Step)
      • Search Existing Designs
      • Search Goods & Services Classification
      • Forms & Official Fees
    • Apply
      • Comprehensive e-Filing Services
      • Legal Aid: Facilitators – Designs
    • Track / Proceedings
      • Track Application Status
    • Administration
    • Publications
      • List of well known Designs
      • Design Journal
    • Resources
      • Acts
      • Rules
      • Manual
      • Guidelines
  • Trade Marks
    • About Us
      • About Trade Marks Registry
      • Office Locations & Jurisdiction
      • Vision and Mission
      • Organisation Structure
      • Message from CGPTDM
    • Before You Apply
      • Basics of Trademarks
      • Trademark Application Workflow
      • Filing Process (Step-by-Step)
      • Search Existing Trademarks
      • Search Goods & Services Classification
      • Forms & Official Fees
      • Legal Aid: Facilitators – TMR
    • Apply
      • Comprehensive e-Filing Services
    • Track Proceedings
      • Track Application Status
      • Hearing Cause Lists
      • Dynamic Hearing Cause Lists
      • Virtual Hearing Rooms
      • Other Dynamic Utilities
      • Nodal Offices for Legal Certificate
    • Administration
      • Roster: Group A
      • Roster: Group B (Gazetted)
      • Roster: Group B and C
      • Reservation Roster (1997–2013)
      • Recruitment Rules
      • Roster of Group D / MTS
      • Seniority List of Officers
    • Publications
      • List of well known Trade Marks
      • TMR Journals
      • Trade Mark Agent Exam & Results
      • International Non-Proprietary Names
    • Resources
      • Acts
      • Rules
      • Manual
      • Guidelines
  • Geographical Indications
    • About Us
      • Background of Geographical Indication
      • Office Jurisdiction
      • Vision and Mission
      • Organization Structure
      • Message from CGPDTM
      • Contact and Support
    • Before You Apply
      • Geographical Indications: An Introduction
      • Application Filing Guidelines
      • Filing Process (Step-by-Step)
      • Classification of Goods
      • Forms
      • Fees
      • FAQ
    • Track Application
      • Application Status
      • List of Registered Geographical Indications and Authorised Users
        • List of Registered Geographical Indications
        • List of Authorised Users
    • Publications
      • Geographical Indication Journal
    • Resources
      • Acts
      • Rules
      • Manual
      • Guidelines
  • Copyright
    • About Us
      • Introduction / Journey of Copyright Registry
      • Establishment of Copyright Office & Location
      • Organisational Structure
      • Policy & Programs
      • Achievements
    • Basics of Copyright
      • Basic of Copyright About
      • Copyright Application Workflow
      • Filing Process (Step-by-Step)
      • Check List
      • Forms & Official Fees
      • Copyright Societies
      • FAQs
    • Apply
      • E-Filing Services
    • Track / Proceedings
      • Track Application Status
      • Deficiency in Applications
      • Fresh Application for Objection
      • Objected Applications List
      • Work Awaited Applications
      • Hearing Notice & Orders
      • Search TM-C
      • Search Work
      • Dashboard
    • Publications
      • Month-wise Applications
      • E-Register
      • Expunged ROC
      • Notices
        • Public Notice
        • Society Notice
        • Miscellaneous Notice
        • Cancellation / Rectification Petition
        • Notices and Stay Orders by Courts
      • IPR Chairs
      • Archives
    • Resources
      • Acts
      • Rules
      • Manuals
  • SICLDR
    • Home
    • About Us
      • SICLD Act
      • Objectives
      • Functions
      • Who's Who
      • Policy & Programs
      • Vision
      • Mission
    • Before you Apply
      • Introduction
      • Integrated Circuits and Layout Designs
      • Protection of Layout Designs
      • Rationale for Protection
      • Sui Generis Nature of Protection
    • Apply / Oppose
      • Procedure
      • portal
    • Resources
      • Acts & Rules
      • Forms
    • Publications
      • Journal
      • Certificate issued
      • Notifications
    • e-citizen
      • FAQs
      • Contacts and Help
  • RGNIIPM
    • About Us
      • About Us
      • Vision and Mission
    • Quick Information
      • Quick Information
      • Guide Map to RGNIIPM
      • Information Booklet
      • IP Awareness
      • E-Citizen
        • Right to Information Act
      • Roster of Employees
    • Training and Courses
      • International Training Programs
        • WIPO India Examiner training
        • WIPO India Summer school
      • Training
        • Online Courses
        • Public Training Schedule
        • Workshops on Request
    • Contact Us
    • Joint-Workshops
  • International Cooperation
    • About Us
    • Bilateral Cooperation
      • Status of MoUs and Work Plans
      • Activities & Engagements
    • WIPO Cooperation
      • WIPO India Action Plan
      • Activities & Engagements
    • IP BRICS
      • About IP BRICS
    • Foreign meetings
      • Disclosure of foreign meetings
    • Gallery / Media
    • Contact Us

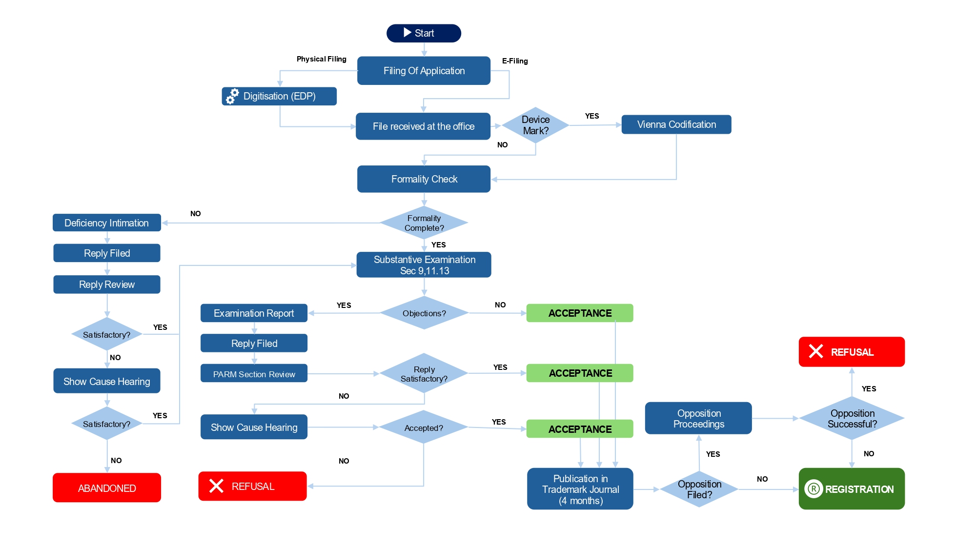
Trademark Application Workflow

  • Home
  • Trade Marks
  • Before You Apply
  • Trademark Application Workflow

Trade Marks

About Us
About Trade Marks Registry Office Locations & Jurisdiction Vision and Mission Organisation Structure Message from CGPTDM
Before You Apply
Basics of Trademarks Trademark Application Workflow Filing Process (Step-by-Step) Search Existing Trademarks Search Goods & Services Classification Forms & Official Fees Legal Aid: Facilitators – TMR
Apply
Comprehensive e-Filing Services
Track Proceedings
Hearing Cause Lists Dynamic Hearing Cause Lists Virtual Hearing Rooms Other Dynamic Utilities
Administration
Roster: Group B (Gazetted) Roster: Group B and C Reservation Roster (1997–2013) Recruitment Rules Roster of Group D / MTS Seniority List of Officers
Publications
List of well known Trade Marks TMR Journals Trade Mark Agent Exam & Results International Non-Proprietary Names
Resources
Acts Rules Manual Guidelines

Trademark Application Workflow

IP Saarthi
chatbot

Quick Links

  • About-us
  • Website Policies
  • Annual Report
  • IPR Acts & Rules
  • Contact-us

Subscribe for Updates

img_02 indiaportal

Copyright 2026 - IP India. All Rights Reserved | Design,Development & Maintained by: ADG Online Solutions Pvt Ltd.

Last Updated On: 23.02.2026